发布时间:2018-02-02
阅读次数:0
一、先问自己三个问题
我想成为一名审核员,原因很简单,去不同的地方,审核不同的企业,感觉很牛。
证客君曾听到过很多这样类似的理由。在这种情况下,我都会将三个问题抛给对方,这三个问题是证客君的一位非常资深的审核员朋友整理的,在你想了解审核员职业之前,先问一下自己以下三个问题:
1.自我评价
第一,你自我评价一下,以下这些特质,你具备多少项?具备多少,就能说明你在审核员这个行业做到什么样程度的成功。
聪明、领悟力强、很强洞察力、积极、上进、好学、善于学习、不主观、不偏激、认理、任何情况下始终有礼貌、不斤斤计较、善于与人交往、能在一个团队里工作、善于协调团队氛围、有很好的自我期许、对自己的发展道路自己很清晰、有自我主见。
2.生涯规划
第二,你目前的状况如何?你毕业多久了?学历是什么?你学什么专业的?你现在的月收入多少?你期望拿到审核员之后的月收入是多少?你个人的职业生涯发展规划是怎样的?你到底有几分想从事审核员这个行业?还是仅仅是因为你羡慕这个行业的工资收入?
3.时间分配
第三,你愿意而且适合:一个月一般有15-18天在外面审核。以你住在深圳为例:大约70%在珠三角、25%在广东其他地区、5%出省,审核日中约有20%晚上可以回家睡,其余住酒店?
OK,如果以上三条,你都成功说服了自己,那么,你就可以继续往下看,怎么着手成为一名国家注册审核员。
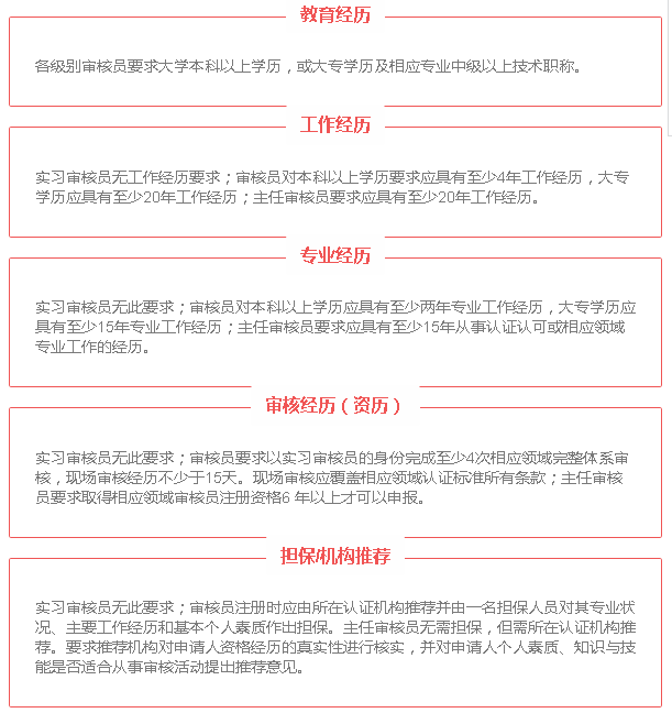
二、申请人资格经历要求
你成功说服了自己,觉得自己在以上三个问题都满足了。那是不是每个人都有资格成为审核员呢?
答案是否定的。当前,我国审核员人员管理归口单位是中国认证认可协会,简称CCAA。CCAA在2015年发布了新版《管理体系审核员注册准则》,新准则自2015年3月20日起正式实施,原相应领域审核员注册准则同时废止。
新版《准则》对管理体系认证审核员通用要求做个相应规定,而质量管理体系、环境管理体系等9个管理体系认证审核员注册项目,则在知识、技能等方面有特定要求。

那么,新《准则》对注册审核员提出了哪些新的要求呢?主要体现在以下几个方面:

三、考核要求
具备以上资格之后,你可以参加CCAA组织的考试。一般每个季度的最后一个月都会组织全国统一考试。比如CCAA公布的今年年度考试计划如下:

同时,根据新版《准则》,对申请人考试还有如下要求:

四、注册与再注册
考试通过后,CCAA考核人员将会根据评价考核过程中收集的信息形成评价考核结论,给出申请人是否适宜注册的意见。CCAA注册管理人员对考核结论、注册意见进行审定,做出是否予以注册的决定。最后,CCAA秘书长审核注册意见和注册决定,批准注册决定。
对于符合要求的注册申请,CCAA将在30个工作日内完成注册批准。因申报信息和资料不真实、不完整或不符合要求,造成注册过程延迟的时间,不计入注册时限。CCAA拥有颁发的各类注册证书的所有权。注册人员资格被暂停期间和撤销后,不得使用相应证书。
各级别审核员应每3年进行一次再注册,以确保持续符合本准则相应注册级别的各项要求。
1、实习审核员再注册要求
a)注册证书到期前3个月内,向CCAA提出再注册申请;
b)注册证书有效期内持续遵守审核员行为规范;
c)已妥善解决任何针对其审核表现的投诉;
d)完成CCAA指定的专业发展活动(适用时)。
2、审核员再注册要求
a)注册证书到期前3个月内,向CCAA提出再注册申请;
b)注册证书有效期内持续遵守审核员行为规范;
c)已妥善解决任何针对其审核表现的投诉;
d)完成CCAA指定专业发展活动(适用时);
e)完成历年的年度确认;
f)注册证书有效期内,完成至少4次相应认证领域完整体系审核或等效的部分体系审核;
g)当不能满足再注册的审核经历要求时,申请人应通过2.6.2规定的笔试。
注:3次部分体系审核可视为1次完整体系审核。本注释仅适用于再注册时审核经历的计算
3、主任审核员再注册要求
a)注册证书到期前3个月内,向CCAA提出再注册申请;
b)注册证书有效期内持续遵守审核员行为规范;
c) 已妥善解决任何针对其审核表现的投诉;
d)完成CCAA指定专业发展活动(适用时)。
五、如何成为一名优秀的审核员
到这里,你基本获得进入审核员这个行业的门槛,但并不意味着你就能胜任这个职业。因为知识背景的不同、对标准的理解程度不同,审核员队伍的水平也千差万别。而真正对企业有帮助,能获得企业认同感的审核员并不多。有行业同仁曾总结了,成为优秀审核员需要做到“三严”。
一、对事严:向一切问题“亮剑”
古人云:己不正,焉能正人。常言道:打铁还需自身硬。审核人员除了严格规范,还要敢于向一切不良行为“亮剑”!
二、对人严:对所有相关方“挑刺”
审核员尽管不是什么“官”,但承担着“传递信任、服务发展”的神圣使命,关系着企业质量发展的重任,来不得一丝一毫的马虎,更来不得半点弄虚作假。严肃认真地对待每一次审核,严把每一次审核关口,既是每一名审核员应当履行的职责,也是每一名审核员必须担当的使命。
三、对己严:对每一次审核“较真”
疾风知劲草,烈火见真金。审核员是认证审核的主体,审核员的价值观、责任心、作风纪律等思想行为在相当程度上决定着认证工作的成败,也事关认证机构的对外形象和品牌的树立。只有坚定不移、始终不渝、持之以恒地抓住审核员这个主体,认证事业才能做大做强。
这就是一名优秀认证审核员的品格:每一件小事都见真本事,每一处细节都看硬功夫。正是有了这样的优秀审核员,认证事业才能蒸蒸日上,才能在全面深化改革的大潮中更有作为。
六、这些红线千万别踩
有优秀的审核员,同样也存在违规行为的审核员,据不完全统计,自2012年至今,已有26名审核员(含实习审核员)被CCAA撤销审核员资格,包括QMS、EMS 、OHSMS 多领域的注册审核员或高级审核员资格。
这些违规行为主要体现在两个方面:一是审核员注册时违规;另一个是在审核过程中违规。
注册违规
审核员在注册时,主要存在学历及审核经历造假等违规行为。统计过去几年审核员因注册被撤销资格的违规行为,主要包括以下几个方面:
1、提供虚假学历骗取注册资格。因为《管理体系审核员注册准则》对学历有相关规定,很多审核员铤而走险,提供虚假学历,骗取注册资格。
2、注册过程中提供的学历证书存在明显疑点,在协会调查过程中不能提供学历证书原件。
3、伪造担保人签字,编写虚假注册材料,骗取注册资格。
4、再注册过程中,提供虚假审核(工作)经历。
5、在办理审核员转换执业机构过程中提供了伪造的原机构离职证明。
6、注册过程中存在违反审核员注册准则的其他行为。
审核过程中违规
审核员注册资格被撤销,还有一个原因是审核过程中存在违规行为。分析过去几年公布的被撤销注册资格的违规行为,主要表现在以下几个方面:
1、审核记录弄虚作假。这是在违规行为中较普遍的一个问题,包括编写虚假审核记录、出具虚假结论等现象。
2、审核实施过程中未能按审核计划时间安排实施现场审核,未经机构批准擅自缩减人日,提前撤离受审核方现场。
3、收取被审核企业现金。因为这一违规行为被撤销资格的现象较少。
4、作为注册审核员,在咨询公司从事认证咨询工作,有的甚至还担任了某咨询机构的法人。
5、其他非法认证活动 。在违规通报中未披露具体违规行为。
以上就是证客君为大家整理的一篇关于审核员的干货,希望能对大家有帮助。
随着市场监管总局《关于做好新版管理体系认证规则实施后监管工作的通知》(市监认证发〔2026〕25号)的落地,那个靠“挂靠审核员”、“人证分离”、“兼职凑数”混日子的时代,彻底结束了。文件中的一条规定,如同惊雷
近日,浙江证优客信息科技有限公司凭借扎实的专业实力、优秀的行业口碑,成为中国认证认可协会会员单位。这一殊荣的获得,不仅是行业主管部门与权威协会对证优客综合实力的高度肯定,更是公司在认证认
2026将是认证亮剑,大浪淘沙的一年!市场监管总局发布的《2025年度认证机构“双随机、一公开”监督检查通报》,字字如刀, 这不是例行公事的年终总结,而是一份给全行业的预警书 !40家机构被重点抽查,23家立案调查,1家